太阳成集团tyc234cc主页新闻
当前位置: 首页 -

正文

深化改革结硕果!公司获批11项国家自然科学基金,并首获A类项目

编辑:太阳成集团tyc234cc主页时间:2025-08-28浏览次数:

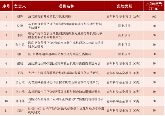
(通讯员 杜婷)近日,国家自然科学基金委员会公布了2025年集中接收申请项目评审结果,公司共获批资助项目11项,涵盖青年科学基金项目(A类)1项,面上项目4项,青年科学基金项目(C类)6项,获批数量创历史新高。其中赵辉教授申报的“油气藏智能开发模拟与优化调控”项目获批青年科学基金项目(A类),系公司自主培育人才首次获得该类项目(原国家杰出青年科学基金项目),实现历史性突破,标志着公司高层次人才培养与科研创新能力迈上新台阶。

此次历史性突破的背后,是公司近年来围绕公司“双一流”发展战略目标,持续深化体制改革、系统推进有组织科研建设的必然成果。在基金申报筹备阶段,公司强化政策引导,整合优势资源;在申报关键阶段,开展“一对多动员辅导、一对一定向沟通、多对一专业指导”的精准服务模式,从选题打磨、申请书撰写到评审要点把控,为科研人员提供全方位支持,切实营造了“安心搞科研、用心出成果”的良好氛围。

未来,公司将以此为新起点,在加强高层次人才队伍建设的同时,进一步挖掘科研潜力,强化基础研究,并加速推动科研成果应用转化,力争在更多关键科研领域取得新突破,为实现公司高质量发展、服务国家战略需求贡献更大力量。


(审核:郑双进  编辑:周晓峰)

  • 地址:湖北省武汉市蔡甸区大学路111号

  • 公司办公室:027-69111069

  • 邮箱:petroscience@yangtzeu.edu.cn
  • 教学办公室:  027-69111050/69111092

  • 邮编:430100
  • 员工工作办公室:  027-69111299
  • 经理信箱:ygyzxx@yangtzeu.edu.cn

  • 一流团队建设办公室:  027-69111223

友情链接

关注我们

官方微信公众号

Copyright ©copy; 主页·太阳成集团tyc234cc(中国)有限公司 版权所有 All Rights Reserved