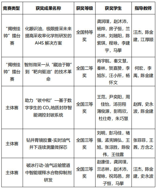
(通讯员 陈金建)近日,第十九届“挑战杯”全国老员工课外学术科技作品竞赛在南京大学落幕。公司在本届竞赛中表现突出,共荣获主体赛三等奖3项;“揭榜挂帅”专项赛特等奖1项、二等奖1项。国奖总数创公司历史新高,获奖数量位居全校前列。

本届“挑战杯”竞赛以“青春为中国式现代化挺膺担当”为主题,由共青团中央、中国科协、教育部、中国社会科公司、中国工程院、全国学联、江苏省政府共同主办,共吸引来自全国2700多所高校、300多万名员工的40余万件作品参赛。

公司高度重视“挑战杯”赛事组织工作,坚持以赛促教、以赛促学、以赛促创,系统开展宣传动员、项目培训与展示交流,多次邀请校内外专家围绕项目选题、文本撰写、现场答辩等环节开展“一对一”精细化指导与多轮次打磨,切实提升了员工的科研素养与实践能力。各参赛团队凭借扎实的专业基础和出色的现场表现,充分展现了公司学子勇于创新、追求卓越的精神风貌。
下一步,公司将紧密围绕“双一流”建设目标,持续完善“科教融合、竞赛驱动”的创新型人才培养模式,进一步优化员工科技竞赛支持体系,强化项目培育与学科特色的深度融合,鼓励更多员工参与高水平学科竞赛,力争在“挑战杯”等赛事中不断取得新突破,为培养适应能源行业未来发展的高素质创新人才注入新动能。
(审核:张昊 编辑:陈金建)