当前位置: 首页 - 关于我们 - 流程图 - 教学办工作 -

正文

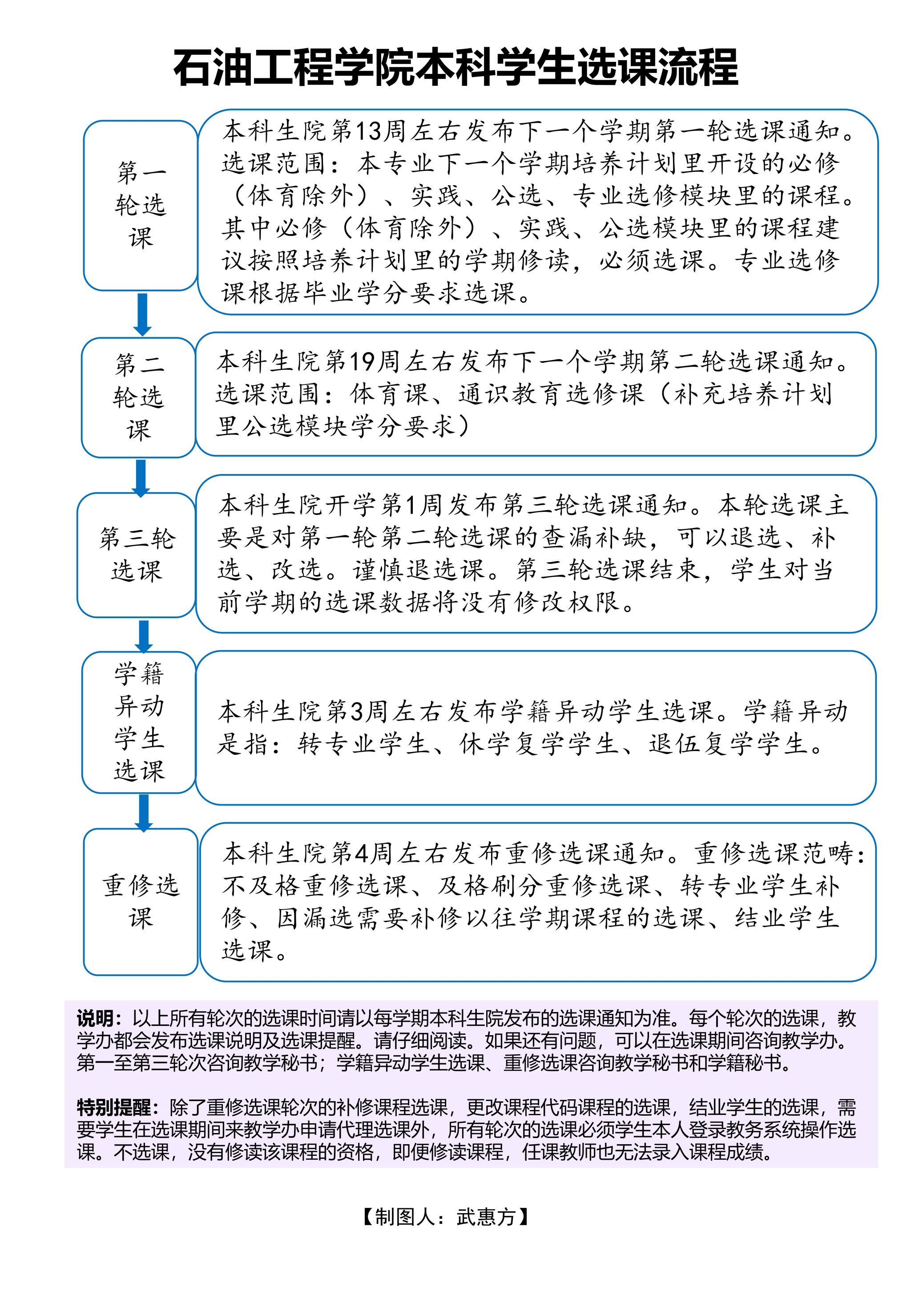
太阳成集团tyc234cc主页本科员工选课流程

编辑:太阳成集团tyc234cc主页时间:2026-01-09浏览次数:


  • 地址:湖北省武汉市蔡甸区大学路111号

  • 公司办公室:027-69111069

  • 邮箱:petroscience@yangtzeu.edu.cn
  • 教学办公室:  027-69111050/69111092

  • 邮编:430100
  • 员工工作办公室:  027-69111299
  • 经理信箱:ygyzxx@yangtzeu.edu.cn

  • 一流团队建设办公室:  027-69111223

友情链接

关注我们

官方微信公众号

Copyright ©copy; 主页·太阳成集团tyc234cc(中国)有限公司 版权所有 All Rights Reserved